2022年食品饮料展览会/北京食品饮料展览会
999会销保健品网 发布时间:2022-04-18
参展时间:2022-05-26 到 2022-05-28
主办单位:北京柏威展览有限公司
承办单位:北京柏威展览有限公司
支持单位:
展馆地址:北京朝阳区北三环东路6号
展馆名称:中国国际展览中心
联 系 人:赵硕
联系电话:18618216811
传真:
邮件地址:417442149@qq.com
网址:
关于展会
AIFE国际食品饮料展领军品牌,一年一度的世界食品饮料产业链大会——AIFE亚洲(北京)国际食品展将于2022年5月26-28日在北京·中国国际展览中心(朝阳馆)盛大开幕,期待您的到来。随着“双循环”新发展格局的持续推进,中国市场的活力将再次被激发出来,食品行业也将迎来新的机遇。新的一年,贸易复苏、经济振兴,食品行业重新崛起发力。
美食商贸征途漫漫,吾将上下而求索。2022春夏,亲临AIFE亚洲(北京)国际食品饮料展,用身心感受舌尖上的饕餮盛宴!
邀约参展
品全球美食·领亚洲风情
黄金展位火热抢定中
展位申请
观众参观
展会时间:2022年5月26日-28日
展会地点:北京·中国国际展览中心(朝阳馆)
展出面积:50000平方米
参展咨询:18618216811
导读:
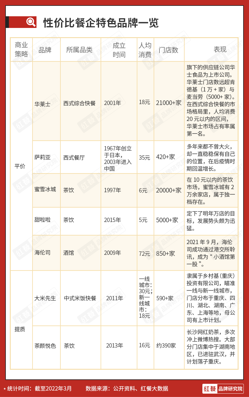
近年来,消费市场上掀起了一股性价比浪潮,5元可买一杯咖啡、8元可喝一杯奶茶……在这些性价比产品的支撑下,蜜雪冰城、海伦司等品牌也迅速崛起。
性价比餐饮背后的商业化真相到底是什么?
消费者一般都很难拒绝高性价比的餐厅。华莱士、萨莉亚们的成功突围,早已证明了这种策略的可行性。
尤其是近年来,随着蜜雪冰城的崛起,这股性价比风潮在餐饮业越吹越烈,从西餐、茶饮行业蔓延至酒馆、咖啡行业,蜜雪冰城、海伦司等品牌都凭借这种打法快速崛起——海伦司上市,蜜雪冰城突破万店,还把行业进行了一番改造——酒馆行业摘下了小众标签,迅速走红,茶饮业瞄准了下沉市场,整体规模大幅提升……
这些餐饮品牌到底是如何实现高性价比的?且听观察君仔细道来。
01
打造极致性价比连锁餐企各出奇招
餐企走性价比路线,目前一般主要有两种打法。
一是平价策略,即用低廉的价格与同赛道的对手较劲,走的是拼多多模式,吸引的主要是价格敏感型消费者,代表品牌有蜜雪冰城、海伦司等。
二是提质策略,用相对实惠的价格搭配高质量的产品和服务,以此来培养消费者对品牌的忠诚度,大米先生、茶颜悦色等品牌则是个中代表。
(1)压低价格,以平价突围
采取平价化策略的餐企,瞄准的是赛道中的市场空缺。
以茶饮行业为例,有人均25~30元区间的喜茶、奈雪的茶们,也有人均在15~20区间的一点点们,同样的,人均在15元甚至10元以内的产品也有其消费人群在。
据红餐大数据,在2021年茶饮样本门店中,人均消费价位在10~20元的区间拥有70.98%的门店,占比最高,竞争也最为激烈。而人均在10元以下的区间约有9.45%的门店,占比较低。
在10~20元区间,书亦烧仙草、古茗、茶百道、沪上阿姨等实力品牌在鏖战,突出重围的难度很大,而在10元左右人均的区间内,则鲜少对手。蜜雪冰城就是发现了这一市场空缺,用10元左右的平价产品快速精准地抢占了这一市场,凭2万+家门店成为此间的霸主。
同时,在其他餐饮赛道,依靠平价化策略崛起的例子也有很多。譬如在华莱士崛起之前,西式快餐市场上的平价连锁品牌不多,肯德基、麦当劳等品牌的产品售价也不是所有消费者都能承受得了的;在萨莉亚出现之前,国内市场人均消费在50元以内的西餐厅并不多见;在海伦司突围之前,行业中时兴的也是人均百元的酒馆。
对于向往平价的消费者而言,华莱士、萨莉亚、海伦司等平价品牌就是比较好的选择。平价型餐企以更低的价格提供相似的产品,可以消除消费者对于价格的顾虑,降低决策门槛,也更容易获得较大的市场容量。因此,华莱士、蜜雪冰城、海伦司均是其所在赛道中门店数最多的品牌。
△图片来源:海伦司官方微博
此外,其他的平价餐企亦有亮眼的表现——甜啦啦已开出5000余家门店,并定下了明年突破万店的目标,发展势头颇为迅猛。萨莉亚则一直平稳发展,在后疫情时期回温增长。2021年10月,萨莉亚发布的财报显示,预计2022财年(截至2022年8月)的营收将增长19%,合并净利润预计增至上财年的5倍。
可见,近年来,走平价路线的餐企发展都还不错。
(2)提升品质,主打高性价比体验
除了通过低价来实现高性价比之外,通过提升品质来营造高性价比体验也是目前餐饮行业通行的做法。
因为随着生活水平的提高,消费者对于餐饮的体验有了更高的要求——一方面,价格不能太高,另一方面,品质和体验则要求更好。品质升级,是近年来餐饮行业的一大发展趋势。
譬如在中式米饭快餐品类中,中式米饭快餐曾经的代表品牌为真功夫。在“洋快餐”进入中国之初,这类品牌迎着快餐化的潮流,一举攻克了中餐标准化的难题,也使得自己的门店快速扩张开来。
如今时过境迁,消费者的需求已经不仅限于饱腹了,可这类品牌还是在采用相对老套的做法:去厨师化、标准化出品,却未能提供消费者想要的更多样化的体验。
在这种背景下,以现炒为主的新式米饭快餐品牌在迅速崛起,如大米先生和小女当家等品牌近年来就发展迅速,其提供的现炒体验也是传统快餐门店满足不了的。
比如大米先生为保证“真现炒”,不设中央厨房,不预制半成品和成品菜,而是通过严控后厨生产、高配的厨师团队等手段来实现真现炒。基于此特性,大米先生很快就建立了自己的品牌区隔,其门店数和营收连年上涨。乡村基招股书显示,截至2021年9月30日,大米先生比2020年新增了104家门店,9个月的营业利润同比增长了178%。
△图片来源:大米先生官方公众号
现炒快餐蔚然成风,连中式快餐头部品牌老乡鸡亦在部分门店中提供现炒菜品,以提供更好的就餐体验。
而在茶饮行业,茶颜悦色等品牌亦在以相对实惠的价格提供超值的服务。譬如茶颜悦色在优质原材料的基础上,采用现泡茶底,并且还采用奶油、坚果等材料搭配茶底,以提升茶饮的口感和层次。在产品之外,茶颜悦色还在服务上发力:提供顾客免费求偿权,只要顾客不满意便可要求门店再免费制作一杯同样的奶茶,店内还免费提供热水、口罩……
△图片来源:茶颜悦色官方微博
凭借着极具性价比的产品和服务,深耕长沙的茶颜悦色不仅成了当地的特色打卡点,还吸引了各地的消费者在节假日或周末搭高铁或者飞机专门去到长沙喝茶颜悦色。
02
性价比背后的商业化真相
产品性价比高,消费者自然乐意买账。可是,高性价比产品却不是所有餐饮商家都能提供的。同样一个披萨,萨莉亚可以做到售价二三十还能有利润,但是小商家来卖则会亏本。
这背后,到底有着怎样的商业逻辑呢?
(1)薄利多销
在大环境变化,很多餐饮企业纷纷表示利润微薄的时候,靠平价出圈的餐企们之所以活得还不赖,靠的就是薄利多销。
即一方面通过稳定且标准化的供应体系搭建来控制好成本,另一方面又通过大的门店规模来实现高销量。
实现薄利多销,一是要搭建稳定的供应链体系,以控制食材采购成本。为了达到这个目标,平价餐企纷纷做了不同的尝试。
一部分企业通过深入食材源头,自建食材生产基地以及中央厨房,来实现食材和生产制作的标准化,以更好地压缩成本。譬如蜜雪冰城、华莱士、萨莉亚等餐企均采取此类方式。据相关数据表明,通过完善供应链体系的搭建,走平价化路线的蜜雪冰城的净利润率在25%左右,在茶饮行业中算是不错的了。
△图片来源:蜜雪冰城官网
而萨莉亚在供应体系的建设上付出的努力亦不少,其立志要做餐饮业的“直销制造企业”,致力于打通原料开发、加工、制造、运输等环节,以实现工业化发展。据了解,萨莉亚在自有的农场种植相关食材,还经营着自己的工厂以加工酱料和汉堡。
△图片来源:萨莉亚官网
而另一部分平价化餐企则走起了集中采购模式,如海伦司和大米先生,直接对接上游生产商以去除中间环节。集中采购的模式相比自建生产基地来说,所需的建设成本更低,且同样能为企业带来产品与价格上的优势。
譬如做酒水生意的海伦司选择让专业人干专业的事,直接在供应商工厂中设立自有产品线生产所需的酒水类产品,不自建工厂。
二是要扩大门店规模,以更多的门店数量来实现销量和营业额的增长,以此提升整体营收水平。
打造好了供应链体系以后,其庞大的产能绝非普通餐企能够消化得了。因此,通过门店规模分摊成本、消化供应链产能,是餐企常用的经营模式。并且,餐企的供应链打造一般与门店扩张同步进行。
在门店扩张速度上,走加盟或者合伙经营方式的餐企要快于直营路线的餐企。
蜜雪冰城、甜啦啦选择以连锁加盟的形式来扩张,在全国各地布局了成千上万家加盟门店,并迅速成为平价餐企的头部品牌。庞大的门店体量也可以很好地匹配生产能力在持续提升的原料工厂、自建仓储物流中心。
据晚点报道,自2020年至2021年,蜜雪冰城仅仅用了一年时间便实现了从1万店到2万店的目标,其扩店动力主要源于核心工厂的“精益生产”改革,并引入“全国产能前十”的多个大型原料处理机器。
而华莱士则采取“门店众筹、员工合伙、直营管理”为核心的福建模式。合作伙伴需为内部员工,华莱士为合作伙伴提供一定的技术、设备支撑,以此降低入门门槛,保证扩张速度。与此同时,华莱士还通过持有一定的门店股权方式保有对门店的控制权,以降低对门店的管理成本。
△图片来源:华莱士官方微博
与之相比,走直营模式的大米先生、萨莉亚、海伦司、茶颜悦色等品牌在扩张速度上则要慢一些,但是他们亦没有放弃对于门店快速扩张的尝试。无论是大米先生还是海伦司,近年来的门店扩张都在提速。
(2)打入下沉市场,去中心化选址
餐企打出低价策略,随之而来的是较低的毛利。要实现理想的营收,客流量必须维持在高位,但是租金成本又不能太高,于是平价餐企纷纷采用精准的去中心化选址策略。
一方面,一部分平价品牌瞄准下沉市场快速跑马圈地,比如茶饮和西式快餐领域则有蜜雪冰城、华莱士等代表品牌。这是一种去中心化选址策略的灵活运用。
经过多年的市场培育,茶饮与西式快餐已有稳定的受众群体。品类较为大众化,好处在于其市场教育成本低,品牌不必花大量的时间和金钱去培养受众。与此同时,品类长时间的发展,也培养出了特色各异的品牌,赛道竞争相对激烈。
因此,对于处于茶饮和西式快餐这类大品类赛道的平价餐厅来说,选址于下沉市场是个不错的选择。其一,一二线城市巨头品牌林立,竞争激烈,而低线城市的知名品牌则相对较少。其二,随着技术和科技的进步,低线城市的消费需求与一二线城市趋同。低线城市的消费者们在网络上接受同一套宣传方案,却无法在现实中购买相应的产品。
在这种情况下,蜜雪冰城、甜啦啦、华莱士率先布局三线及以下城市,继而从“小县城”反攻“陆家嘴”,这算是一个比较好的扩张策略。据红餐大数据,截至2022年4月,蜜雪冰城、甜啦啦、华莱士三线及以下城市的门店数占总门店数的比例分别为53.7%、79.2%、59.6%,均超总数的一半。
△图片来源:甜啦啦官方微博
由于低线城市的客流较为集中,且主要分布在核心商圈,因此上述品牌在低线城市的选址偏好在人流多的核心商圈,红餐大数据显示,上述品牌在三线及以下城市的购物中心门店占比较高,在10%~30%之间。上述品牌在一二线城市则倾向于租金较低的住宅区与学校周边,较少进驻购物中心。三个品牌在一线、二线城市的购物中心占比均在15%以下。
另一方面,其他性价比品牌则倾向于选址于一二线城市的非核心商圈或者核心商圈的非核心地段,以此来减少高额租金对门店带来的压力,而又不过度损失客流。海伦司和萨莉亚则走的就是这一路子。
因为酒馆品类较为小众,偏中高端,即便有较长的市场培育期,在国内的普及程度亦不高,市场开发有一定难度。因此,海伦司目前主要攻占市场教育成本较低的一二线城市。海伦司2021年财报显示,海伦司约有65.86%的门店位于一线、二线城市。
萨莉亚作为平价西餐,虽然大众认可度较高,但作为外资品牌,在国内的落子布局较为谨慎,其亦专注于一二线城市,尚未有打开下沉市场的计划。红餐大数据显示,萨莉亚有97.78%的门店位于一线、二线城市。
由于海伦司、萨莉亚这两个品牌都有着强大的品牌号召力和稳定的消费群体,只要所处的地理位置足够便利,即便门店不太显眼,也不用太担心没有顾客上门。
以一线城市广州为例,萨莉亚其中一家门店选址于天河区龙洞商业区伟烨广场二楼。龙洞商业区附近有广东工业大学、华南农业大学,集中了大量的学生客群,属繁荣地段。伟烨广场虽位于商业区的中心位置,但环境较为陈旧,门头亦不太突出,确实贯彻了萨莉亚选址逻辑中的“好地段差位置”的策略。
△图片来源:广东萨莉亚官方微博
海伦司在广州的一家门店的选址是大学城go go新天地3楼。go go新天地是广州大学城人气最旺的商场,集中了十所高校的人流。于是,其他热门餐企大多选址于临街的一层,而海伦司则选择了位置相对较偏的3楼。
有赖于海伦司的去中心化选址策略,其租金成本得以大大压缩。其招股书显示,海伦司在一线、二线城市的门店,每平方租金开支分别为4.6元/日、2.6元/日,均低于国内零售物业的平均租金。
03
性价比餐企会是未来的主流吗?
性价比打法风行,不少品牌陆续投身于这波浪潮。2020年,蜜雪冰城孵化出同样走低价路线的咖饮品牌“幸运咖”,截至2022年1月,其全国门店数现已达500家。对标海伦司的RISSE锐肆酒馆颇受资本关注,于2021年9月获红杉中国种子基金数千万元投资。
观察君不禁好奇,在未来,性价比打法会否是餐饮业的一大趋势?要回答这个问题,观察君认为可以从消费端和餐企端两个角度来探讨。
(1)消费端:价格敏感持续存在
在当下乃至未来,可以预见整个消费市场上价格敏感的消费者仍会占据一定比例,且长期来看不会有太大改变。低价打法策略仍会有存在的空间。
同时,在疫情阴霾持续存在的情况下,生活中的不确定性持续存在,人们更倾向于运用储蓄以应对未知的风险,自然放在消费上的金额就会有所减少。据人民银行发布的2021年第四季度城镇储户问卷调查报告,倾向于“更多储蓄”的居民占51.8%,倾向于“更多消费”的居民占24.7%,约为前者的一半。
消费意愿大大低于储蓄意愿,将使得市民对于平价餐饮的需求变大。与此同时,人们亦倾向于维持差不多的生活水平,已经养成喝咖啡、奶茶的消费者并不会轻易放弃这个消费习惯。
因此,观察君认为,提质不提价的打法很大可能会在未来盛行。
(2)餐企端:高性价比打法兴起
目前,不同的餐饮品类都出现了高性价比的打法。以喜茶、奈雪的茶为首的中高端茶饮品牌率先降价,在茶饮界掀起了一股降价潮流。
而中式正餐也在做轻正餐化的探索。这类餐厅的定位介乎于快餐与正餐之间,既有快餐的出餐速度,又提供正餐的进食体验。以金戈戈香港豉油鸡为例,其商场店的客单价在70~80元之间,其社区店客单价更低,仅为商场店的一半,是中式正餐向着轻正餐转型的一种有力尝试。
△图片来源:金戈戈香港豉油鸡
未来,性价比餐企会不会成为主流还不好说,但是可以肯定的是它们依然会有广阔的市场,并且它们会向着平价质优的方向持续迈进,不会轻易抛弃品质和体验而纯粹追求低价。
(3)切忌盲目平价化
上述提及的性价比餐企中,规模最小的茶颜悦色也有着超300家的门店。大型餐企成熟的标准化体系、大规模的采购,能够带来极低的成本投入。在这一点上,大部分的中小餐企都难以做到。
对于规模较小、资金并不充裕的中小餐企而言,一味地使用平价策略将使利润压缩,成本却无法通过规模效应相应地减少。因此,平价化策略不一定适用于所有餐企,要跟风的餐企需要慎重行事。
结语
毫无疑问,华莱士、萨莉亚、蜜雪冰城、海伦司的崛起体现的是性价比策略的有效性,也诠释了性价比策略对于消费市场的巨大吸引力。
未来,性价比策略依然会有用武之地,但是后来者如何用好这个策略并开创出更多的蜜雪冰城、海伦司,本身难度不小。那就让我们静静期待一下谁将率先冒头吧。
关于展会
AIFE国际食品饮料展领军品牌,一年一度的世界食品饮料产业链大会——AIFE亚洲(北京)国际食品展将于2022年5月26-28日在北京·中国国际展览中心(朝阳馆)盛大开幕,期待您的到来。随着“双循环”新发展格局的持续推进,中国市场的活力将再次被激发出来,食品行业也将迎来新的机遇。新的一年,贸易复苏、经济振兴,食品行业重新崛起发力。
美食商贸征途漫漫,吾将上下而求索。2022春夏,亲临AIFE亚洲(北京)国际食品饮料展,用身心感受舌尖上的饕餮盛宴!
邀约参展
品全球美食·领亚洲风情
黄金展位火热抢定中
展位申请
观众参观
展会时间:2022年5月26日-28日
展会地点:北京·中国国际展览中心(朝阳馆)
展出面积:50000平方米
参展咨询:18618216811



